Înapoi
Macrofagele intestinale modulează sinucleopatia pe axa intestin-creier
Sanatate

Macrofagele intestinale modulează sinucleopatia pe axa intestin-creier

Postat 1 oră în urmă

Update 21 minute în urmă

Timp de citire: 2 minute

Articol scris de: Andrei Miroslavescu

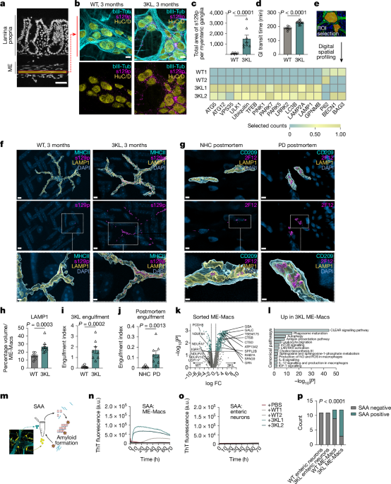
Conform nature.com, dovezi emergente sugerează că boala Parkinson (BP) își poate avea originea în sistemul nervos enteric (SNE), de unde patologia α-sinucleinei (αS) se răspândește la creier. Cu decenii înainte de apariția simptomelor motorii, pacienții cu BP suferă de constipație și prezintă celule T circulante responsive la αS, sugerând că răspunsurile imune periferice inițiate în SNE ar putea fi implicate în etapele incipiente ale BP.

👉 Rolul macrofagelor muscularis în patologia α-sinucleinei

Cu toate acestea, mecanismele celulare care declanșează patologia αS în SNE și răspândirea ei pe axa intestin-creier rămân neclare. Aici demonstrăm că macrofagele muscularis (ME-Macs), care asigură integritatea SNE și homeostazia intestinală, modulează patologia αS și neurodegenerarea în modelele de BP. ME-Macs conțin αS mal pliabil, adoptă o semnătură care reflectă disfuncția endolizosomală și modulează expansiunea celulelor T care călătoresc de la SNE la creier prin dura mater, pe măsură ce progresează patologia αS.

Depleția direcționată a ME-Macs duce la o reducere a patologiei αS în SNE și în sistemul nervos central, previne expansiunea celulelor T și atenuează neurodegenerarea și disfuncția motorie, sugerând un rol pentru ME-Macs ca inițiatori celulare timpurii ai patologiei αS pe axa intestin-creier. Înțelegerea acestor mecanisme ar putea deschide calea pentru biomarkeri în stadiu incipient în BP.

Distribuie aceasta stire pe social media sau mail
Alte postari din Sanatate
Sanatate

Oamenii de știință aduc noi clarificări despre rolul creierului în atacurile de cord

Potrivit npr.org, cercetătorii de la Universitatea din California, San Diego, au descoperit o legătură între creier și sistemul imunitar, care ar putea conduce la noi modalități de a reduce atacurile de cord. Aceștia au arătat că dezactivarea unor părți specifice ale acestui circuit ar putea îmbunătăți semnificativ rezultatele în cazul șoarecilor cu atacuri de cord induse experimental.

Sanatate

Calivita Coenzyme Q10 susține sănătatea inimii și energizarea celulară

Suplimentul naturist Calivita Coenzyme Q10 este destinat sprijinirii funcției cardiovasculare și creșterii nivelului de energie la nivel celular, potrivit producătorului. Formula conține o coenzimă Q10, un antioxidant esențial pentru buna funcționare a inimii, care ajută la menținerea tensiunii arteriale și la protejarea vaselor sanguine, fiind recomandată persoanelor active și celor peste 40 de ani.

Sanatate

Specialiștii oferă recomandări pentru o sarcină sănătoasă și sigură

Sarcina este o etapă esențială în viața unei femei, iar deciziile legate de sănătate influențează atât mama, cât și copilul. Specialiștii oferă sfaturi clare privind nutriția, activitățile fizice, administrarea medicamentelor și prevenirea complicațiilor pentru a susține o sarcină cât mai sigură și sănătoasă, potrivit informațiilor comunicate.

Sanatate

Spitalul de Urgență Buzău va deschide un cabinet de stomatologie în regim de urgență finanțat prin program guvernamental

Conducerea Spitalului de Urgență Buzău a anunțat planul de a înființa un cabinet de stomatologie ce va funcționa în regim de urgență în cadrul UPU, conform modificărilor legislative recente asumate de ministrul Sănătății, Alexandru Rogobete. Acest cabinet va putea fi susținut financiar printr-un program guvernamental menit să asigure accesul la tratamente stomatologice în sistemul public, potrivit %source%.

Acasa Recente Radio Județe